Bundled Assets
Articulated Models
The following color scheme is used to represent the articulated models below.
![digraph {
graph [aspect=1 concentrate=true ordering=out ratio=compress];
node [ fontname=Roboto ];
edge [ fontname=Roboto ];
A [label="Root Rigid Body" shape="polygon" style="filled" fillcolor="#6F6F6F"]
B [label="Rigid Body" shape="polygon" style="filled" fillcolor="#76b900"]
C [label="Rigid Body" shape="polygon" style="filled" fillcolor="#76b900"]
D [label="Rigid Body" shape="polygon" style="filled" fillcolor="#76b900"]
E [label="Rigid Body" shape="polygon" style="filled" fillcolor="#76b900"]
F [label="Rigid Body" shape="polygon" style="filled" fillcolor="#76b900"]
A -> B[label="Revolute Joint" fillcolor="#4ECDC4" color="#4ECDC4"]
C -> D[label="Fixed Joint" fillcolor="#556270" color="#556270"]
E -> F[label="Prismatic Joint" fillcolor="#C7F464" color="#C7F464"]
}](../images/graphviz-5073c5da15370ac3c1491b01cafffcb9b79c41fb.png)
MJCF Models
Ant assets/mjcf/nv_ant.xml
![digraph {
graph [aspect=1 concentrate=true ordering=out ratio=compress ];
node [ fontname=Roboto ];
edge [ fontname=Roboto ];
torso [shape="polygon" style="filled" fillcolor="#6F6F6F"]
front_left_leg [shape="polygon" style="filled" fillcolor="#76b900"]
front_left_foot [shape="polygon" style="filled" fillcolor="#76b900"]
front_right_leg [shape="polygon" style="filled" fillcolor="#76b900"]
front_right_foot [shape="polygon" style="filled" fillcolor="#76b900"]
left_back_leg [shape="polygon" style="filled" fillcolor="#76b900"]
left_back_foot [shape="polygon" style="filled" fillcolor="#76b900"]
right_back_leg [shape="polygon" style="filled" fillcolor="#76b900"]
right_back_foot [shape="polygon" style="filled" fillcolor="#76b900"]
torso -> front_left_leg [label="hip_1" fillcolor="#4ECDC4" color="#4ECDC4"]
front_left_leg -> front_left_foot [label="ankle_1" fillcolor="#4ECDC4" color="#4ECDC4"]
torso -> front_right_leg [label="hip_2" fillcolor="#4ECDC4" color="#4ECDC4"]
front_right_leg -> front_right_foot [label="ankle_2" fillcolor="#4ECDC4" color="#4ECDC4"]
torso -> left_back_leg [label="hip_3" fillcolor="#4ECDC4" color="#4ECDC4"]
left_back_leg -> left_back_foot [label="ankle_3" fillcolor="#4ECDC4" color="#4ECDC4"]
torso -> right_back_leg [label="hip_4" fillcolor="#4ECDC4" color="#4ECDC4"]
right_back_leg -> right_back_foot [label="ankle_4" fillcolor="#4ECDC4" color="#4ECDC4"]
}](../images/graphviz-c662e661969e842d97c460c75b15b32ccca7a6fc.png)
Humanoid assets/mjcf/nv_humanoid.xml
![digraph {
graph [aspect=1 concentrate=true ordering=out ratio=compress ];
node [ fontname=Roboto ];
edge [ fontname=Roboto ];
torso [shape="polygon" style="filled" fillcolor="#6F6F6F"]
lwaist [shape="polygon" style="filled" fillcolor="#76b900"]
pelvis [shape="polygon" style="filled" fillcolor="#76b900"]
right_thigh [shape="polygon" style="filled" fillcolor="#76b900"]
right_shin [shape="polygon" style="filled" fillcolor="#76b900"]
right_foot [shape="polygon" style="filled" fillcolor="#76b900"]
left_thigh [shape="polygon" style="filled" fillcolor="#76b900"]
left_shin [shape="polygon" style="filled" fillcolor="#76b900"]
left_foot [shape="polygon" style="filled" fillcolor="#76b900"]
right_upper_arm [shape="polygon" style="filled" fillcolor="#76b900"]
right_lower_arm [shape="polygon" style="filled" fillcolor="#76b900"]
left_upper_arm [shape="polygon" style="filled" fillcolor="#76b900"]
left_lower_arm [shape="polygon" style="filled" fillcolor="#76b900"]
torso -> lwaist [label="abdomen_z" fillcolor="#4ECDC4" color="#4ECDC4"]
torso -> lwaist [label="abdomen_y" fillcolor="#4ECDC4" color="#4ECDC4"]
lwaist -> pelvis [label="abdomen_x" fillcolor="#4ECDC4" color="#4ECDC4"]
pelvis -> right_thigh [label="right_hip_x" fillcolor="#4ECDC4" color="#4ECDC4"]
pelvis -> right_thigh [label="right_hip_z" fillcolor="#4ECDC4" color="#4ECDC4"]
pelvis -> right_thigh [label="right_hip_y" fillcolor="#4ECDC4" color="#4ECDC4"]
right_thigh -> right_shin [label="right_knee" fillcolor="#4ECDC4" color="#4ECDC4"]
right_shin -> right_foot [label="right_ankle_y" fillcolor="#4ECDC4" color="#4ECDC4"]
right_shin -> right_foot [label="right_ankle_x" fillcolor="#4ECDC4" color="#4ECDC4"]
pelvis -> left_thigh [label="left_hip_x" fillcolor="#4ECDC4" color="#4ECDC4"]
pelvis -> left_thigh [label="left_hip_z" fillcolor="#4ECDC4" color="#4ECDC4"]
pelvis -> left_thigh [label="left_hip_y" fillcolor="#4ECDC4" color="#4ECDC4"]
left_thigh -> left_shin [label="left_knee" fillcolor="#4ECDC4" color="#4ECDC4"]
left_shin -> left_foot [label="left_ankle_y" fillcolor="#4ECDC4" color="#4ECDC4"]
left_shin -> left_foot [label="left_ankle_x" fillcolor="#4ECDC4" color="#4ECDC4"]
torso -> right_upper_arm [label="right_shoulder1" fillcolor="#4ECDC4" color="#4ECDC4"]
torso -> right_upper_arm [label="right_shoulder2" fillcolor="#4ECDC4" color="#4ECDC4"]
right_upper_arm -> right_lower_arm [label="right_elbow" fillcolor="#4ECDC4" color="#4ECDC4"]
torso -> left_upper_arm [label="left_shoulder1" fillcolor="#4ECDC4" color="#4ECDC4"]
torso -> left_upper_arm [label="left_shoulder2" fillcolor="#4ECDC4" color="#4ECDC4"]
left_upper_arm -> left_lower_arm [label="left_elbow" fillcolor="#4ECDC4" color="#4ECDC4"]
}](../images/graphviz-155c759804530a8a66c3e88877a9b6cb1a35be9b.png)
URDF Models
Anymal assets/urdf/anymal_b_simple_description/urdf/anymal.urdf
![digraph {
graph [aspect=1 concentrate=true ordering=out ratio=compress ];
node [ fontname=Roboto ];
edge [ fontname=Roboto ];
base [shape="polygon" style="filled" fillcolor="#6F6F6F"]
LF_HIP [shape="polygon" style="filled" fillcolor="#76b900"]
LF_THIGH [shape="polygon" style="filled" fillcolor="#76b900"]
LF_SHANK [shape="polygon" style="filled" fillcolor="#76b900"]
LF_ADAPTER [shape="polygon" style="filled" fillcolor="#76b900"]
LF_FOOT [shape="polygon" style="filled" fillcolor="#76b900"]
LH_HIP [shape="polygon" style="filled" fillcolor="#76b900"]
LH_THIGH [shape="polygon" style="filled" fillcolor="#76b900"]
LH_SHANK [shape="polygon" style="filled" fillcolor="#76b900"]
LH_ADAPTER [shape="polygon" style="filled" fillcolor="#76b900"]
LH_FOOT [shape="polygon" style="filled" fillcolor="#76b900"]
RF_HIP [shape="polygon" style="filled" fillcolor="#76b900"]
RF_THIGH [shape="polygon" style="filled" fillcolor="#76b900"]
RF_SHANK [shape="polygon" style="filled" fillcolor="#76b900"]
RF_ADAPTER [shape="polygon" style="filled" fillcolor="#76b900"]
RF_FOOT [shape="polygon" style="filled" fillcolor="#76b900"]
RH_HIP [shape="polygon" style="filled" fillcolor="#76b900"]
RH_THIGH [shape="polygon" style="filled" fillcolor="#76b900"]
RH_SHANK [shape="polygon" style="filled" fillcolor="#76b900"]
RH_ADAPTER [shape="polygon" style="filled" fillcolor="#76b900"]
RH_FOOT [shape="polygon" style="filled" fillcolor="#76b900"]
base -> LF_HIP [label="LF_HAA" fillcolor="#4ECDC4" color="#4ECDC4"]
LF_HIP -> LF_THIGH [label="LF_HFE" fillcolor="#4ECDC4" color="#4ECDC4"]
LF_THIGH -> LF_SHANK [label="LF_KFE" fillcolor="#4ECDC4" color="#4ECDC4"]
LF_SHANK -> LF_ADAPTER [label="LF_SHANK_TO_ADAPTER" fillcolor="#556270" color="#556270"]
LF_ADAPTER -> LF_FOOT [label="LF_ADAPTER_TO_FOOT" fillcolor="#556270" color="#556270"]
base -> LH_HIP [label="LH_HAA" fillcolor="#4ECDC4" color="#4ECDC4"]
LH_HIP -> LH_THIGH [label="LH_HFE" fillcolor="#4ECDC4" color="#4ECDC4"]
LH_THIGH -> LH_SHANK [label="LH_KFE" fillcolor="#4ECDC4" color="#4ECDC4"]
LH_SHANK -> LH_ADAPTER [label="LH_SHANK_TO_ADAPTER" fillcolor="#556270" color="#556270"]
LH_ADAPTER -> LH_FOOT [label="LH_ADAPTER_TO_FOOT" fillcolor="#556270" color="#556270"]
base -> RF_HIP [label="RF_HAA" fillcolor="#4ECDC4" color="#4ECDC4"]
RF_HIP -> RF_THIGH [label="RF_HFE" fillcolor="#4ECDC4" color="#4ECDC4"]
RF_THIGH -> RF_SHANK [label="RF_KFE" fillcolor="#4ECDC4" color="#4ECDC4"]
RF_SHANK -> RF_ADAPTER [label="RF_SHANK_TO_ADAPTER" fillcolor="#556270" color="#556270"]
RF_ADAPTER -> RF_FOOT [label="RF_ADAPTER_TO_FOOT" fillcolor="#556270" color="#556270"]
base -> RH_HIP [label="RH_HAA" fillcolor="#4ECDC4" color="#4ECDC4"]
RH_HIP -> RH_THIGH [label="RH_HFE" fillcolor="#4ECDC4" color="#4ECDC4"]
RH_THIGH -> RH_SHANK [label="RH_KFE" fillcolor="#4ECDC4" color="#4ECDC4"]
RH_SHANK -> RH_ADAPTER [label="RH_SHANK_TO_ADAPTER" fillcolor="#556270" color="#556270"]
RH_ADAPTER -> RH_FOOT [label="RH_ADAPTER_TO_FOOT" fillcolor="#556270" color="#556270"]
}](../images/graphviz-9ea6e68aae281f6116674bc214e7636ddfcc6e24.png)
Franka Panda assets/urdf/franka_description/robots/franka_panda.urdf
![digraph {
graph [aspect=1 concentrate=true ordering=out ratio=compress ];
node [ fontname=Roboto ];
edge [ fontname=Roboto ];
panda_link0 [shape="polygon" style="filled" fillcolor="#6F6F6F"]
panda_link1 [shape="polygon" style="filled" fillcolor="#76b900"]
panda_link2 [shape="polygon" style="filled" fillcolor="#76b900"]
panda_link3 [shape="polygon" style="filled" fillcolor="#76b900"]
panda_link4 [shape="polygon" style="filled" fillcolor="#76b900"]
panda_link5 [shape="polygon" style="filled" fillcolor="#76b900"]
panda_link6 [shape="polygon" style="filled" fillcolor="#76b900"]
panda_link7 [shape="polygon" style="filled" fillcolor="#76b900"]
panda_hand [shape="polygon" style="filled" fillcolor="#76b900"]
panda_leftfinger [shape="polygon" style="filled" fillcolor="#76b900"]
panda_rightfinger [shape="polygon" style="filled" fillcolor="#76b900"]
panda_link0 -> panda_link1 [label="panda_joint1" fillcolor="#4ECDC4" color="#4ECDC4"]
panda_link1 -> panda_link2 [label="panda_joint2" fillcolor="#4ECDC4" color="#4ECDC4"]
panda_link2 -> panda_link3 [label="panda_joint3" fillcolor="#4ECDC4" color="#4ECDC4"]
panda_link3 -> panda_link4 [label="panda_joint4" fillcolor="#4ECDC4" color="#4ECDC4"]
panda_link4 -> panda_link5 [label="panda_joint5" fillcolor="#4ECDC4" color="#4ECDC4"]
panda_link5 -> panda_link6 [label="panda_joint6" fillcolor="#4ECDC4" color="#4ECDC4"]
panda_link6 -> panda_link7 [label="panda_joint7" fillcolor="#4ECDC4" color="#4ECDC4"]
panda_link7 -> panda_hand [label="panda_hand_joint" fillcolor="#556270" color="#556270"]
panda_hand -> panda_leftfinger [label="panda_finger_joint1" fillcolor="#C7F464" color="#C7F464"]
panda_hand -> panda_rightfinger [label="panda_finger_joint2" fillcolor="#C7F464" color="#C7F464"]
}](../images/graphviz-67576ed59e6f8039c971b6bde8c1d82f21e288a7.png)
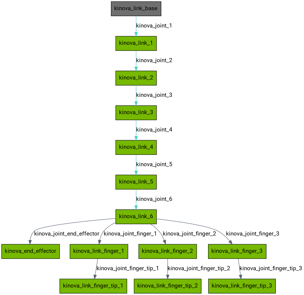
Kinova Jaco assets/urdf/kinova_description/urdf/kinova.urdf
![digraph {
graph [aspect=1 concentrate=true ordering=out ratio=compress ];
node [ fontname=Roboto ];
edge [ fontname=Roboto ];
kinova_link_base [shape="polygon" style="filled" fillcolor="#6F6F6F"]
kinova_link_1 [shape="polygon" style="filled" fillcolor="#76b900"]
kinova_link_2 [shape="polygon" style="filled" fillcolor="#76b900"]
kinova_link_3 [shape="polygon" style="filled" fillcolor="#76b900"]
kinova_link_4 [shape="polygon" style="filled" fillcolor="#76b900"]
kinova_link_5 [shape="polygon" style="filled" fillcolor="#76b900"]
kinova_link_6 [shape="polygon" style="filled" fillcolor="#76b900"]
kinova_end_effector [shape="polygon" style="filled" fillcolor="#76b900"]
kinova_link_finger_1 [shape="polygon" style="filled" fillcolor="#76b900"]
kinova_link_finger_tip_1 [shape="polygon" style="filled" fillcolor="#76b900"]
kinova_link_finger_2 [shape="polygon" style="filled" fillcolor="#76b900"]
kinova_link_finger_tip_2 [shape="polygon" style="filled" fillcolor="#76b900"]
kinova_link_finger_3 [shape="polygon" style="filled" fillcolor="#76b900"]
kinova_link_finger_tip_3 [shape="polygon" style="filled" fillcolor="#76b900"]
kinova_link_base -> kinova_link_1 [label="kinova_joint_1" fillcolor="#4ECDC4" color="#4ECDC4"]
kinova_link_1 -> kinova_link_2 [label="kinova_joint_2" fillcolor="#4ECDC4" color="#4ECDC4"]
kinova_link_2 -> kinova_link_3 [label="kinova_joint_3" fillcolor="#4ECDC4" color="#4ECDC4"]
kinova_link_3 -> kinova_link_4 [label="kinova_joint_4" fillcolor="#4ECDC4" color="#4ECDC4"]
kinova_link_4 -> kinova_link_5 [label="kinova_joint_5" fillcolor="#4ECDC4" color="#4ECDC4"]
kinova_link_5 -> kinova_link_6 [label="kinova_joint_6" fillcolor="#4ECDC4" color="#4ECDC4"]
kinova_link_6 -> kinova_end_effector [label="kinova_joint_end_effector" fillcolor="#556270" color="#556270"]
kinova_link_6 -> kinova_link_finger_1 [label="kinova_joint_finger_1" fillcolor="#556270" color="#556270"]
kinova_link_finger_1 -> kinova_link_finger_tip_1 [label="kinova_joint_finger_tip_1" fillcolor="#556270" color="#556270"]
kinova_link_6 -> kinova_link_finger_2 [label="kinova_joint_finger_2" fillcolor="#556270" color="#556270"]
kinova_link_finger_2 -> kinova_link_finger_tip_2 [label="kinova_joint_finger_tip_2" fillcolor="#556270" color="#556270"]
kinova_link_6 -> kinova_link_finger_3 [label="kinova_joint_finger_3" fillcolor="#556270" color="#556270"]
kinova_link_finger_3 -> kinova_link_finger_tip_3 [label="kinova_joint_finger_tip_3" fillcolor="#556270" color="#556270"]
}](../images/graphviz-f87ed2bbb35cec2e55a2b5072ce6f7bf2fab7457.png)
Cabinet assets/urdf/sektion_cabinet_model/urdf/sektion_cabinet.urdf
![digraph {
graph [aspect=1 concentrate=true ordering=out ratio=compress ];
node [ fontname=Roboto ];
edge [ fontname=Roboto ];
sektion [shape="polygon" style="filled" fillcolor="#6F6F6F"]
door_left_link [shape="polygon" style="filled" fillcolor="#76b900"]
door_left_nob_link [shape="polygon" style="filled" fillcolor="#76b900"]
door_right_link [shape="polygon" style="filled" fillcolor="#76b900"]
door_right_nob_link [shape="polygon" style="filled" fillcolor="#76b900"]
drawer_bottom [shape="polygon" style="filled" fillcolor="#76b900"]
drawer_handle_bottom [shape="polygon" style="filled" fillcolor="#76b900"]
drawer_top [shape="polygon" style="filled" fillcolor="#76b900"]
drawer_handle_top [shape="polygon" style="filled" fillcolor="#76b900"]
sektion -> door_left_link [label="door_left_joint" fillcolor="#4ECDC4" color="#4ECDC4"]
door_left_link -> door_left_nob_link [label="door_left_nob_transform" fillcolor="#556270" color="#556270"]
sektion -> door_right_link [label="door_right_joint" fillcolor="#4ECDC4" color="#4ECDC4"]
door_right_link -> door_right_nob_link [label="door_right_nob_transform" fillcolor="#556270" color="#556270"]
sektion -> drawer_bottom [label="drawer_bottom_joint" fillcolor="#C7F464" color="#C7F464"]
drawer_bottom -> drawer_handle_bottom [label="drawer_handle_bottom_joint" fillcolor="#556270" color="#556270"]
sektion -> drawer_top [label="drawer_top_joint" fillcolor="#C7F464" color="#C7F464"]
drawer_top -> drawer_handle_top [label="drawer_handle_top_joint" fillcolor="#556270" color="#556270"]
}](../images/graphviz-d353dcebd4616827fdc04cf9774ea48d17908841.png)
Textures
The following texture assets are available in gym for visualization and domain randomization purposes
background_texture_metal_rust.jpg
metal_wall_iron_fence.jpg
particle_board_paint_aged.jpg
pebble_stone_texture_nature.jpg
texture_background_wall_paint_2.jpg
texture_background_wall_paint_3.jpg
texture_license.txt
texture_stone_stone_texture_0.jpg
texture_wood_brown_1033760.jpg